ブリとヒラマサの産卵に関する違いを一覧表にまとめました。
釣り人にわかりやすく、産卵場所、時期、卵の数、生涯産卵回数、成魚になる確率など、
できるだけ詳細に解説しています。
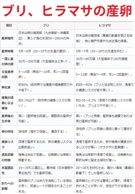
| 項目 | ブリ | ヒラマサ |
|---|---|---|
| 産卵場所 | 日本沿岸の南西部(九州南部~沖縄周辺)、東シナ海の水深50~200mの沖合。 | 日本沿岸の暖流域(黒潮の影響を受ける地域)、特に瀬戸内海や九州近海の浅場。 |
| 産卵時期 | 5月~8月(20~25℃の水温が適切)。 | 5月~7月(20~26℃の水温を好む)。 |
| 一度に産む卵の数 | 50万~200万個(大型個体ほど多い)。 | 30万~80万個(大型個体で100万個程度)。 |
| 生涯産卵回数 | 5~15回(寿命7~10年、年1~2回産卵)。 | 5~12回(寿命7~9年、年1~2回産卵)。 |
| 孵化率 | 約90%(自然界では捕食や環境要因でやや低下)。 | 約85~90%(ブリとほぼ同じだが、浅場での捕食リスクが若干高い)。 |
| 稚魚が成魚になる確率 | 約0.1%以下(自然界の捕食リスクが高い)。 | 約0.05~0.1%(浅場での捕食リスクが高いため、ブリよりやや低い)。 |
| 産卵後の生存率 | 高い(産卵後も回復し、複数回の産卵が可能)。 | 高い(ブリと同様、産卵後も健康であれば再び産卵が可能)。 |
| 卵の特性 | 浮性卵(海中で浮遊し、漂流する)。 | 浮性卵(ブリと同様に海流に乗って漂流する)。 |
| 捕食リスク | 深場で産卵するため、卵の捕食リスクは比較的低い。 | 浅場で産卵するため、卵や稚魚が捕食されるリスクが高い(クラゲや小型魚類)。 |
| 成長初期の特徴 | 稚魚は沖合で成長し、幼魚期に沿岸部に移動する。 | 稚魚は沿岸部や浅場で成長し、幼魚期も比較的沿岸に留まる傾向が強い。 |
| 水温適応性 | 15~25℃に適応し、寒冷域(日本海側や東北地方)でも産卵可能。 | 20~26℃を好むため、暖かい海域(黒潮の影響下)でしか産卵しない。 |
| 釣りへの影響 | 産卵期のブリは体力を消耗している場合が多く、回遊ルートが限定されることがある。 | 産卵期のヒラマサは警戒心が薄れ、浅場で釣れることが多いが、活性が下がる場合もある。 |
釣り人への説明ポイント
- 産卵期のターゲット:
- ブリは深場での産卵が多いため、回遊ルートに合わせたジギングやカヤック釣りが有効。
- ヒラマサは浅場で産卵するため、磯や浅瀬でのトップウォーターゲームが狙い目。
- 稚魚が成長する環境:
- ブリの稚魚は沖合で成長するため、沿岸で釣れるのは成長した若魚が多い。
- ヒラマサの稚魚は浅場に多く、稚魚期からの釣りも楽しめる(※リリース推奨)。
- 食性の違い:
- 産卵期のブリは体力消耗で餌を食べることが少ないが、活性の高い個体はジグに反応しやすい。
- ヒラマサは浅場で小魚を狙うため、ルアーアクションを活かした釣りが効果的。
まとめ: ブリとヒラマサの産卵は、生息環境や行動、生存率に明確な違いがあります。
釣りをする際には、産卵期の生態を理解し、狙い目のポイントや釣り方を工夫することで釣果を
上げることができます!


